
Tips
Zo maak je een sociogram van je klas
Hoe maak je de sociale relaties in je klas zichtbaar met een sociogram? Wat zijn de valkuilen? En wat doe je met de resultaten? Expert Femke van der Wilt legt uit hoe de sociometrische methode je helpt om aan een veilig en positief klasklimaat te werken.
Femke van der Wilt, onderzoeker Pedagogische en Onderwijswetenschappen, Vrije Universiteit Amsterdam: “Als leraar heb je doorgaans een globaal beeld van wat er speelt in je klas. Maar wat er buiten jouw blikveld gebeurt, weet je niet altijd. Door je leerlingen met de sociometrische methode te bevragen en die resultaten weer te geven in een sociogram van je klas, maak je de sociale relaties zichtbaar. Een waardevolle inkijk die je helpt om je klasklimaat te versterken. Om in te schatten hoe je groepswerk verdeelt. Of in te grijpen wanneer negatieve mechanismen zoals pesten of uitsluiting ontstaan.”
1. Voor je begint
Femke van der Wilt: “Omdat een sociogram peilt naar gevoelige thema’s – dat zijn sociale relaties bijna per definitie – is het belangrijk dat je er voorzichtig mee omspringt. Denk daarom vooraf goed na over deze 3 vragen.”
Is de timing juist voor mijn klasgroep?
“Aan een sociometrisch onderzoek begin je liever niet pas wanneer er een crisis opduikt. In een onveilig klasklimaat bestaat de kans dat leerlingen de bevraging als beschuldigend ervaren. Of geen eerlijk antwoord durven geven, omdat ze onvoldoende vertrouwen hebben in de klas of in jouw aanpak.”
“Een sociogram van je klas voelt voor leerlingen bij voorkeur als een veilige taak: iets wat erbij hoort. Neem het dus een paar keer per jaar af, en niet zomaar op crisismomenten. Zorg ervoor dat de afname veilig gebeurt en leerlingen niet bij elkaar kunnen spieken. En onthoud dat je ook zonder bevraging info kan vergaren door je leerlingen te observeren in uiteenlopende contexten: ’s ochtends aan de schoolpoort, tijdens het middageten, bij groepswerk of tijdens de sportles.”
Zijn mijn leerlingen er klaar voor?
“Vragen als ‘Wie vind je niet aardig’ kunnen voor jonge kinderen confronterend zijn. Veel kleuters hebben nog geen bewuste mening over klasgenootjes. Tot jouw vraagstelling iets losmaakt waar ze eigenlijk nog niet klaar voor zijn. ‘Ik zei tegen de juf dat ik jou niet leuk vind’: voor je het weet, drijft je aanpak juist een wig tussen kinderen.”
“Oudere leerlingen kunnen de vragen zelfstandig beantwoorden. Bij jongere kinderen neem je de sociometrische methode zelf af, 1 op 1. Kunnen je leerlingen nog niet (vlot) lezen en schrijven, werk dan met symbolen en eenvoudige taal. Stel alleen vragen die je leerlingen zeker begrijpen zoals ‘Met wie speel je graag?’ of ‘Met wie werk je niet graag samen?’. ‘Reputatievragen’ zoals ‘Wie is populair’ veronderstellen dat leerlingen hun eigen kijk kunnen loslaten en vanuit het perspectief van de groep antwoorden.”
Wat doe ik met de resultaten?
“Uitkomsten van de sociometrische methode kunnen laten zien dat een leerling wordt uitgesloten. Een leerling die zich niet veilig voelt in de klasgroep, koestert door je bevraging misschien de stille hoop dat jij als leraar ingrijpt. Als je de sociometrische methode vrijblijvend inzet en niet duidt wat je doet met de informatie die het oplevert, laat je onbedoeld leerlingen in de steek.”
“Leg dus duidelijk uit wat je met de bevraging wil bereiken en benadruk de positieve insteek: werk maken van een veilig klasklimaat en een groep waarin elke leerling zich gezien en gewaardeerd voelt.”
2. Zo meet je
Femke van der Wilt: “De 2 voornaamste sociometrische methodes zijn de nominatiemethode en de ratingmethode. De nominatiemethode werkt sneller, de ratingmethode levert je meer informatie op. De aspecten waar je naar peilt zijn dezelfde.”
De nominatiemethode
“Meestal stel je maar 2 vragen, een positieve en een negatieve. Zoals gezegd moet je voorzichtig omspringen met negatieve vragen. Maar onderzoek toont wel aan dat je met negatieve vragen informatie ontsluit die je niet achterhaalt als je alleen positieve vragen stelt.”
“Stel bijvoorbeeld 3 keer de vraag ‘Wie vind je aardig?’ en 3 keer de vraag ‘Wie vind je niet aardig?’ Dat levert 6 namen op. Zo krijg je meteen een goed zicht op wie populair is, op leerlingen die duidelijk buitengesloten worden en op subgroepen of kliekjes. Nadeel: bij deze methode is de kans groot dat minder prominente leerlingen nooit genoemd worden. Om dat op te vangen, kan je er ook voor kiezen om de nominaties niet te beperken en meer dan 3 klasgenoten te nomineren.”
“‘Wie wordt snel boos’, ‘wie kan goed ruzies oplossen’, ‘wie helpt graag anderen’: zulke vragen kan je inzetten om niet de onderlinge dynamiek maar de ontwikkeling van sociale competenties bij je leerlingen na te gaan.”
De ratingmethode
“Bij de ratingmethode beoordelen leerlingen al hun klasgenoten op een schaal. Je vraagt leerlingen bijvoorbeeld hoe aardig ze iemand vinden, hoe graag ze met iemand samen spelen of samen werken … Ze beantwoorden dezelfde vraag over elke leerling.”
“Oudere kinderen kunnen deze vragen zelfstandig (digitaal) beantwoorden en vullen voor elke klasgenoot een driepuntschaal in. Ze geven 1 punt als ze die klasgenoot niet aardig vinden, 2 als ze die ‘een beetje’ aardig vinden, en 3 als ze die leerling als ‘heel aardig’ bestempelen.”
“Nadeel aan deze methode: ze is tijdrovend omdat leerlingen elke klasgenoot evalueren. En omdat ze complexer is, is ze ook minder geschikt voor jongere kinderen. Iets inschalen op een continuüm (van ‘helemaal niet aardig’ tot ‘heel aardig’) is voor jonge kinderen erg abstract.
3. Aan de slag met de resultaten
Femke van der Wilt: “Sociogram, sociomatrix, sociometrie? Om verwarring te vermijden, zetten we de termen even op een rij. Sociometrie is een deelgebied van sociologie en is de wetenschap die sociale relaties meet.”
“Een sociomatrix is een tabel waarin je de antwoorden per leerling ingeeft en optelt. Die score kan je achteraf visueel voorstellen in een sociogram, een visuele weergave van de onderlinge relaties tussen leerlingen en hun plaats in de groep.”
De sociomatrix
“Zowel bij de nominatie- als bij de ratingmethode kun je een sociomatrix opstellen. Als je met de nominatiemethode werkt, zet je +1 als een kind positief genomineerd werd (‘Met wie speel je graag?’). Bij een negatieve nominatie noteer je -1.”
“Bij de ratingmethode zet je –1 in bij een score van 1 (‘niet graag), een 0 bij een score van 2 (‘een beetje’) en een 1 bij een score van 3 (‘heel graag’). Bij beide methodes bereken je daarna per leerling de totaalscore. Hoe hoger de score, hoe beter een kind in de groep ligt.”
Fictief voorbeeld van sociomatrix

Deze matrix vertrekt van de nominatiemethode. Positieve en negatieve nominaties zijn bovendien apart zichtbaar in de tabel om enkele ‘categorieën’ zichtbaar te maken:
- Populair: kinderen met veel positieve en weinig negatieve nominaties
- Afgewezen: kinderen met weinig positieve en veel negatieve nominaties
- Controversieel: kinderen met veel positieve en veel negatieve nominaties
- Genegeerd: kinderen met weinig positieve en weinig negatieve nominaties
- Gemiddeld: kinderen met een gemiddeld aantal positieve en negatieve nominaties
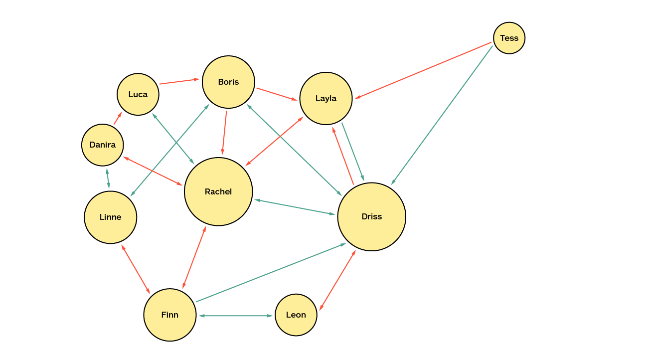
Het sociogram
“Op basis van de sociomatrix kan je zelf een sociogram van je klas tekenen. Zet de leerlingen met de hoogste totaalscore in het midden. Daarrond plaats je de kinderen die gemiddeld scoren. De kinderen met de laagste scores noteer je aan de buitenkant. Geef met pijlen de relaties tussen de leerlingen aan. Gebruik 2 kleuren, zodat meteen duidelijk is of het om een positieve dan wel een negatieve relatie gaat.”
“Op die manier maak je zichtbaar wie vaak genomineerd werd, positief of negatief. Ook subgroepen, duo’s die zich afzonderen en geïsoleerde kinderen vallen op. Je kan tot slot nagaan of relaties wederkerig zijn en of relaties transitief zijn (wanneer er een relatie is tussen kind A en B en tussen kind B en C, is er ook vaak een relatie tussen kind A en C).”
Fictief voorbeeld van een sociogram van een klas

In gesprek
“Uit de sociometrische methode komen ruwweg 5 groepen leerlingen naar voren. Populaire leerlingen worden door veel klasgenoten als ‘aardig’ of ‘leuk’ bestempeld. Afgewezen leerlingen worden nauwelijks positief genoemd. Genegeerde leerlingen zijn weinig zichtbaar in de antwoorden en worden noch aardig, noch onaardig gevonden.”
“Controversiële leerlingen duiken vaak op in de antwoorden omdat ze niemand onberoerd laten. Klasgenoten vinden hen aardig óf onaardig. Gemiddelde leerlingen komen in de resultaten niet opvallend veel of weinig voor. Klasgenoten vinden hen gemiddeld aardig.”
“Onderzoek naar klasdynamiek toont aan dat de resultaten vrij constant blijven doorheen de tijd. Onderlinge relaties wijzigen, vriendschappen worden minder hecht of net sterker. Maar de algemene tendensen – wie is populair, wie wordt afgewezen – blijven vrij stabiel. Wat meteen ook duidelijk maakt dat het niet zo eenvoudig is om groepsdynamiek bij te sturen. En dat leerlingen die uitgesloten worden, niet zomaar uit die positie aan de rand van de groep ontsnappen.”
“Wanneer je aan groepsdynamiek wil werken, besteed je aandacht aan het individu én aan de groep. Wie gepest of uitgesloten wordt, is vaak sociaal minder vaardig en verdient jouw ondersteuning. En ook de pester mist wellicht vaardigheden of zelfinzicht. De oorzaak van die uitsluitingsmechanismen ligt voor alle duidelijkheid nooit enkel bij individuen, maar ook bij de normen en waarden van de groep: wordt pestgedrag aanvaard of afgewezen? De impact van omstaanders is groot, wijst onderzoek telkens weer uit. Daarom kan je niet zonder een groepsgerichte aanpak.”
“Het sociogram delen met je klas, lijkt me erg riskant. Samen reflecteren kan met de nodige voorzichtigheid, als je naar de klas als groep kijkt en niet ingaat op individuele conflicten. Ga voorzichtig om met gevoelige info. Benut de inzichten vooral om je aanpak te bepalen, in je eentje of tijdens een klassenraad. Beschouw het sociogram niet als een doel op zich maar als een sterke aanzet voor jou en je collega’s om aan een veilig klasklimaat te werken.”
Log in om te bewaren






Ange De Wulf
15 januari 2026Beste,
Zijn er een sociogrammen die jullie aanraden? De methode die wij de voorbije jaren gebruikten is minder gebruiksvriendelijk geworden en betalend.
Met vriendelijke groeten,
De Wulf Ange
Laat een reactie achter